
| Appraised Value | Assessed Value | |
| Building Value | $ 237,900 | $ 237,900 |
| Extra Features | $ 48,300 | $ 48,300 |
| Outbuildings | $ 5,000 | $ 5,000 |
| Land Value | $ 145,500 | $ 145,500 |
| Totals | $ 436,700 | $ 436,700 |
| 2025
C.O.M.M. FD Tax (Commercial) $ 0 C.O.M.M. FD Tax (Residential) $ 502.21 Community Preservation Act Tax $ 90.92 Town Tax (Commercial) $ 0 Town Tax (Residential) $ 3,030.70 Total: $ 3,623.83 |
2024
C.O.M.M. FD Tax (Commercial) $ 0 C.O.M.M. FD Tax (Residential) $ 504.60 Community Preservation Act Tax $ 86.78 Town Tax (Commercial) $ 0 Town Tax (Residential) $ 2,892.75 Total: $ 3,484.13 |
| Owner: | Sale Date | Book/Page: | Sale Price: |
| SAUNDERS, CLOVEYS J | 2019-06-28 | 32125/0108 | $267000 |
| DEVITT, LISA M | 2003-10-14 | 17790/0003 | $1 |
| PALUMBO, LISA M & DEVITT, CAROLE L | 1998-12-17 | 11922/0117 | $115000 |
| SOROTA, STEPHEN S & STEPHANIE | 1977-06-24 | 2534/0094 | $0 |
| As Built Cards:Click card # to view: | Card #1 | | Card #2 | |

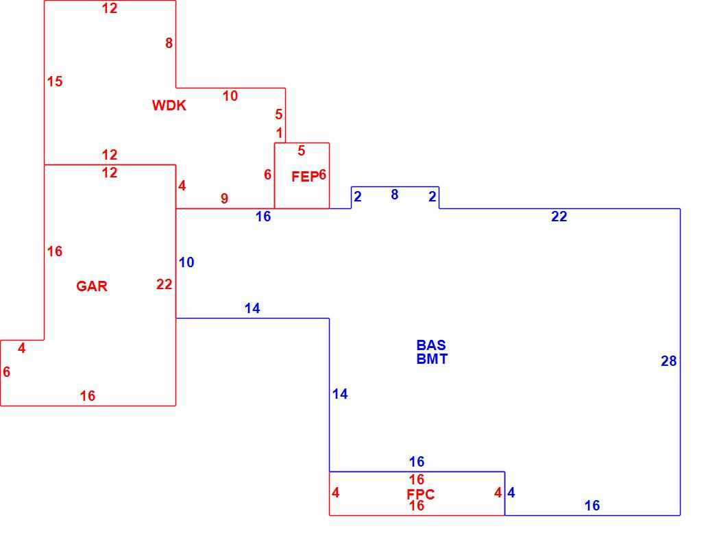
| B2N | Barn-any 2nd story area | FPC | Open Porch Concrete Floor | REF | Reference Only |
| BAS | First Floor, Living Area | FTS | Third Story Living Area (Finished) | SOL | Solarium |
| BMT | Basement Area (Unfinished) | FUS | Second Story Living Area (Finished) | SPE | Pool Enclosure |
| BRN | Barn | GAR | Garage | TQS | Three Quarters Story (Finished) |
| CAN | Canopy | GAZ | Gazebo | UAT | Attic Area (Unfinished) |
| CLP | Loading Platform | GRN | Greenhouse | UHS | Half Story (Unfinished) |
| FAT | Attic Area (Finished) | GXT | Garage Extension Front | UST | Utility Area (Unfinished) |
| FCP | Carport | KEN | Kennel | UTQ | Three Quarters Story (Unfinished) |
| FEP | Enclosed Porch | MZ1 | Mezzanine, Unfinished | UUA | Unfinished Utility Attic |
| FHS | Half Story (Finished) | PRG | Pergola | UUS | Full Upper 2nd Story (Unfinished) |
| FOP | Open or Screened in Porch | PRT | Portico | WDK | Wood Deck |
| PTO | Patio | ||||
Building |
Details |
Land |
|||
| Building value | $ 237,900 | Bedrooms | 2 Bedrooms | USE CODE | 1010 |
| Replacement Cost | $297,339 | Bathrooms | 1 Full-0 Half | Lot Size (Acres) | 0.22 |
| Model | Residential | Total Rooms | 5 Rooms | Appraised Value | $ 145,500 |
| Style | Ranch | Heat Fuel | Gas | Assessed Value | $ 145,500 |
| Grade | Average | Heat Type | Hot Air | ||
| Year Built | 1967 | AC Type | None | ||
| Effective depreciation | 20 | Interior Floors | Hardwood | ||
| Stories | 1 Story | Interior Walls | Drywall | ||
| Living Area sq/ft | 988 | Exterior Walls | Vinyl Siding | ||
| Gross Area sq/ft | 2,642 | Roof Structure | Gable/Hip | ||
| Roof Cover | Asph/F Gls/Cmp | ||||
| Code | Description | Units/SQ ft | Appraised Value | Assessed Value |
| FPL1 | Fireplace 1 story | 1 | $ 4,000 | $ 4,000 |
| FOPC | Open Prch-roof, ceiling | 64 | $ 2,700 | $ 2,700 |
| GAR | Attached Garage | 288 | $ 10,400 | $ 10,400 |
| BMT | Basement-Unfinished | 988 | $ 21,100 | $ 21,100 |
| FEP | Enclosed porch-roof,ceiling | 30 | $ 3,200 | $ 3,200 |
| WDCC | Deck composite no railings | 284 | $ 5,000 | $ 5,000 |
| BFA | Bsmt Fin-Avg | 494 | $ 6,900 | $ 6,900 |