
| Appraised Value | Assessed Value | |
| Building Value | $ 1,051,300 | $ 1,051,300 |
| Extra Features | $ 49,700 | $ 49,700 |
| Outbuildings | $ 1,800 | $ 1,800 |
| Land Value | $ 0 | $ 0 |
| Totals | $ 1,102,800 | $ 1,102,800 |
| 2025
C.O.M.M. FD Tax (Commercial) $ 0 C.O.M.M. FD Tax (Residential) $ 1,268.22 Community Preservation Act Tax $ 229.60 Town Tax (Commercial) $ 0 Town Tax (Residential) $ 7,653.43 Total: $ 9,151.25 |
2024
C.O.M.M. FD Tax (Commercial) $ 0 C.O.M.M. FD Tax (Residential) $ 1,200.02 Community Preservation Act Tax $ 206.38 Town Tax (Commercial) $ 0 Town Tax (Residential) $ 6,879.43 Total: $ 8,285.83 |
| Owner: | Sale Date | Book/Page: | Sale Price: |
| HERRIOTT, CLAIRE P TR | 2016-01-15 | 29397/0218 | $100 |
| HERRIOTT, RONALD B & CLAIRE P | 2006-08-25 | 21301/0230 | $802500 |
| SPRINGER, BETTY J TR | 1998-02-02 | 11202/0151 | $1 |
| SPRINGER, BETTY J | 1998-01-13 | 11165/0220 | $360000 |
| CROCKER, JAMES H JR TR | 1996-11-06 | 10471/0335 | $116667 |
| DAVIS, HOLBROOK | 2064/0167 | $0 |
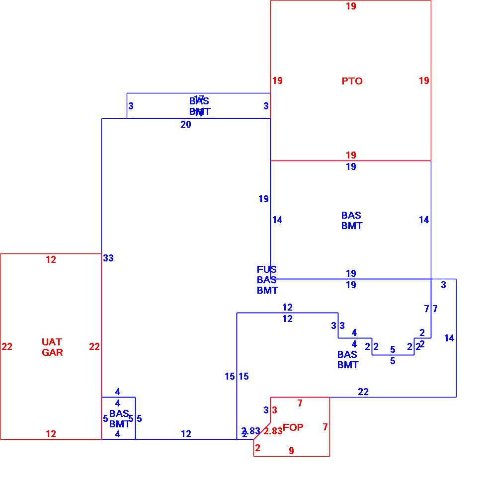
| As Built Cards:Click card # to view: | Card #1 | |

| B2N | Barn-any 2nd story area | FPC | Open Porch Concrete Floor | REF | Reference Only |
| BAS | First Floor, Living Area | FTS | Third Story Living Area (Finished) | SOL | Solarium |
| BMT | Basement Area (Unfinished) | FUS | Second Story Living Area (Finished) | SPE | Pool Enclosure |
| BRN | Barn | GAR | Garage | TQS | Three Quarters Story (Finished) |
| CAN | Canopy | GAZ | Gazebo | UAT | Attic Area (Unfinished) |
| CLP | Loading Platform | GRN | Greenhouse | UHS | Half Story (Unfinished) |
| FAT | Attic Area (Finished) | GXT | Garage Extension Front | UST | Utility Area (Unfinished) |
| FCP | Carport | KEN | Kennel | UTQ | Three Quarters Story (Unfinished) |
| FEP | Enclosed Porch | MZ1 | Mezzanine, Unfinished | UUA | Unfinished Utility Attic |
| FHS | Half Story (Finished) | PRG | Pergola | UUS | Full Upper 2nd Story (Unfinished) |
| FOP | Open or Screened in Porch | PRT | Portico | WDK | Wood Deck |
| PTO | Patio | ||||
Building |
Details |
Land |
|||
| Building value | $ 1,051,300 | Bedrooms | 3 Bedrooms | USE CODE | 102U |
| Replacement Cost | $1,155,320 | Bathrooms | 2 Full-1 Half | Lot Size (Acres) | 0 |
| Model | Res Condo | Total Rooms | 7 Rooms | Appraised Value | $ 0 |
| Style | Condominium | Heat Fuel | Gas | Assessed Value | $ 0 |
| Grade | Custom Plus | Heat Type | Hot Water | ||
| Year Built | 1997 | AC Type | Central | ||
| Effective depreciation | 9 | Interior Floors | Carpet | ||
| Stories | 2 Stories | Interior Walls | Drywall | ||
| Living Area sq/ft | 2,182 | Exterior Walls | Clapboard | ||
| Gross Area sq/ft | 4,509 | Roof Structure | Gable/Hip | ||
| Roof Cover | Asph/F Gls/Cmp | ||||
| Code | Description | Units/SQ ft | Appraised Value | Assessed Value |
| GAR | Attached Garage | 264 | $ 11,100 | $ 11,100 |
| BMT | Basement-Unfinished | 1383 | $ 30,400 | $ 30,400 |
| FOP | Open Porch-roof-ceiling | 55 | $ 3,600 | $ 3,600 |
| FPL1 | Fireplace 1 story | 1 | $ 4,600 | $ 4,600 |
| PAT1 | Patio- Average | 361 | $ 1,800 | $ 1,800 |