
| Appraised Value | Assessed Value | |
| Building Value | $ 256,500 | $ 256,500 |
| Extra Features | $ 36,700 | $ 36,700 |
| Outbuildings | $ 9,500 | $ 9,500 |
| Land Value | $ 125,600 | $ 125,600 |
| Totals | $ 428,300 | $ 428,300 |
| 2025
Community Preservation Act Tax $ 89.17 Hyannis FD Tax (Commercial) $ 0 Hyannis FD Tax (Residential) $ 997.94 Town Tax (Commercial) $ 0 Town Tax (Residential) $ 2,972.40 Total: $ 4,059.51 |
2024
Community Preservation Act Tax $ 84.99 Hyannis FD Tax (Commercial) $ 0 Hyannis FD Tax (Residential) $ 1,022.40 Town Tax (Commercial) $ 0 Town Tax (Residential) $ 2,832.90 Total: $ 3,940.29 |
| Owner: | Sale Date | Book/Page: | Sale Price: |
| SILVA, TAIS P & DELAVI, FELIPE | 2013-09-30 | 27724/0107 | $191000 |
| CONNORS, DENNIS & CHRISTINE M | 2013-02-25 | 27155/0125 | $1 |
| CONNORS, DENNIS | 2013-02-25 | 27155/0121 | $120000 |
| US BANK NATIONAL ASSOCIATION | 2013-01-08 | 27024/0095 | $110732 |
| SENA, JOAO M | 2004-11-04 | 19212/0042 | $255000 |
| SILVEIRA, CHRISTINA V | 2004-09-03 | 19003/0114 | $0 |
| COELHO, JOEL P | 2003-11-20 | 17948/0300 | $199900 |
| SALAZAR, MILTON | 1964-05-04 | 1248/0273 | $0 |
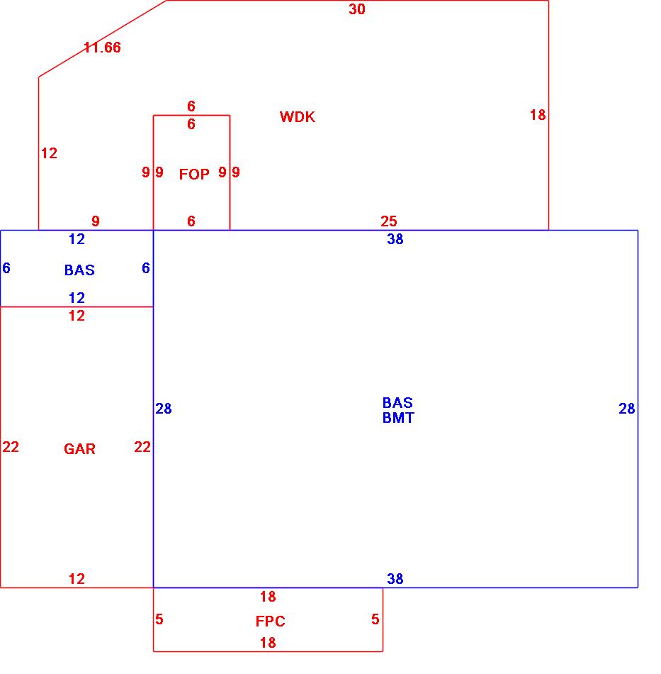
| As Built Cards:Click card # to view: | Card #1 | | Card #2 | | Card #3 | |

| B2N | Barn-any 2nd story area | FPC | Open Porch Concrete Floor | REF | Reference Only |
| BAS | First Floor, Living Area | FTS | Third Story Living Area (Finished) | SOL | Solarium |
| BMT | Basement Area (Unfinished) | FUS | Second Story Living Area (Finished) | SPE | Pool Enclosure |
| BRN | Barn | GAR | Garage | TQS | Three Quarters Story (Finished) |
| CAN | Canopy | GAZ | Gazebo | UAT | Attic Area (Unfinished) |
| CLP | Loading Platform | GRN | Greenhouse | UHS | Half Story (Unfinished) |
| FAT | Attic Area (Finished) | GXT | Garage Extension Front | UST | Utility Area (Unfinished) |
| FCP | Carport | KEN | Kennel | UTQ | Three Quarters Story (Unfinished) |
| FEP | Enclosed Porch | MZ1 | Mezzanine, Unfinished | UUA | Unfinished Utility Attic |
| FHS | Half Story (Finished) | PRG | Pergola | UUS | Full Upper 2nd Story (Unfinished) |
| FOP | Open or Screened in Porch | PRT | Portico | WDK | Wood Deck |
| PTO | Patio | ||||
Building |
Details |
Land |
|||
| Building value | $ 256,500 | Bedrooms | 3 Bedrooms | USE CODE | 1010 |
| Replacement Cost | $333,143 | Bathrooms | 1 Full-0 Half | Lot Size (Acres) | 0.17 |
| Model | Residential | Total Rooms | 6 Rooms | Appraised Value | $ 125,600 |
| Style | Ranch | Heat Fuel | Electric | Assessed Value | $ 125,600 |
| Grade | Average | Heat Type | Elec Baseboard | ||
| Year Built | 1971 | AC Type | None | ||
| Effective depreciation | 23 | Interior Floors | Carpet | ||
| Stories | 1 Story | Interior Walls | Drywall | ||
| Living Area sq/ft | 1,136 | Exterior Walls | Vinyl Siding | ||
| Gross Area sq/ft | 3,244 | Roof Structure | Gable/Hip | ||
| Roof Cover | Asph/F Gls/Cmp | ||||
| Code | Description | Units/SQ ft | Appraised Value | Assessed Value |
| FOPC | Open Prch-roof, ceiling | 90 | $ 3,300 | $ 3,300 |
| GAR | Attached Garage | 264 | $ 9,400 | $ 9,400 |
| BMT | Basement-Unfinished | 1064 | $ 21,300 | $ 21,300 |
| WDC | Wood Deck w/o railings | 636 | $ 9,500 | $ 9,500 |
| FOP | Open Porch-roof-ceiling | 54 | $ 2,700 | $ 2,700 |
| SOL2 | Solar PV Panels 36 - 48 | 47 | $ 0 | $ 0 |